企业概况
文化与价值观
组织架构
荣誉成果
发展历程
联系我们
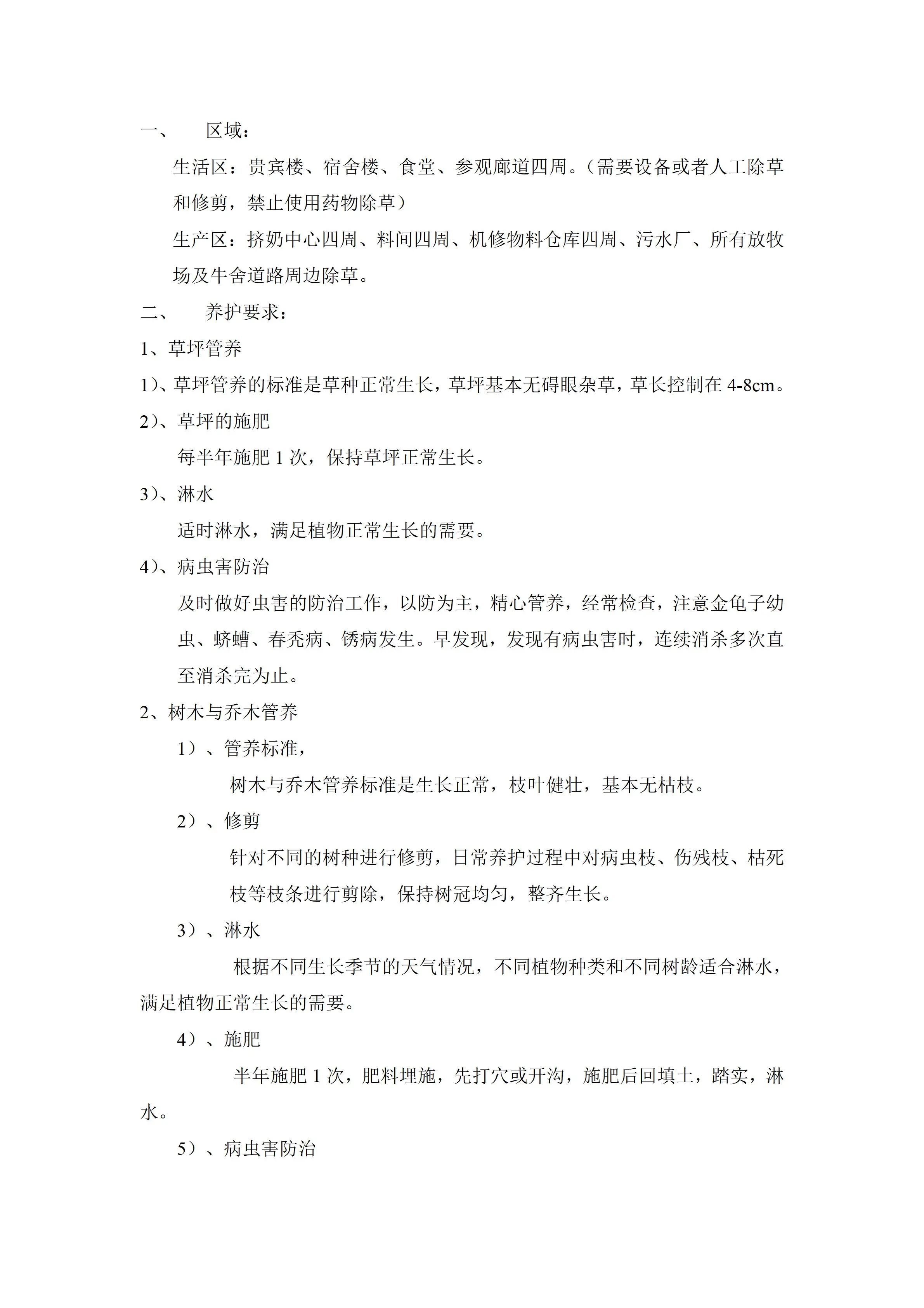
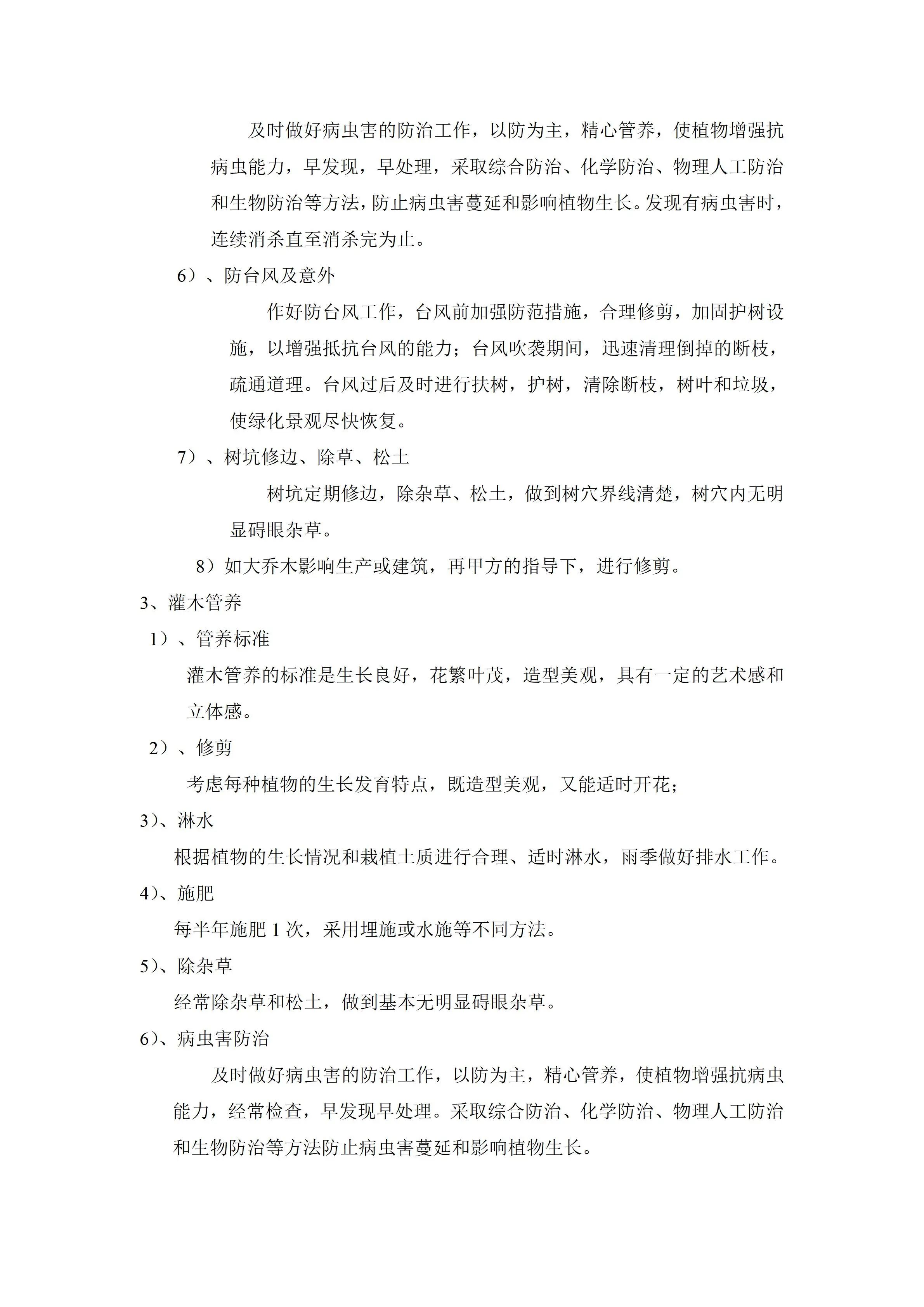
牧场管理
奶牛育种
饲料
饲草料种植
兽药易耗品器械
托管服务
信息公开栏
公司新闻
党政建设
行业资讯
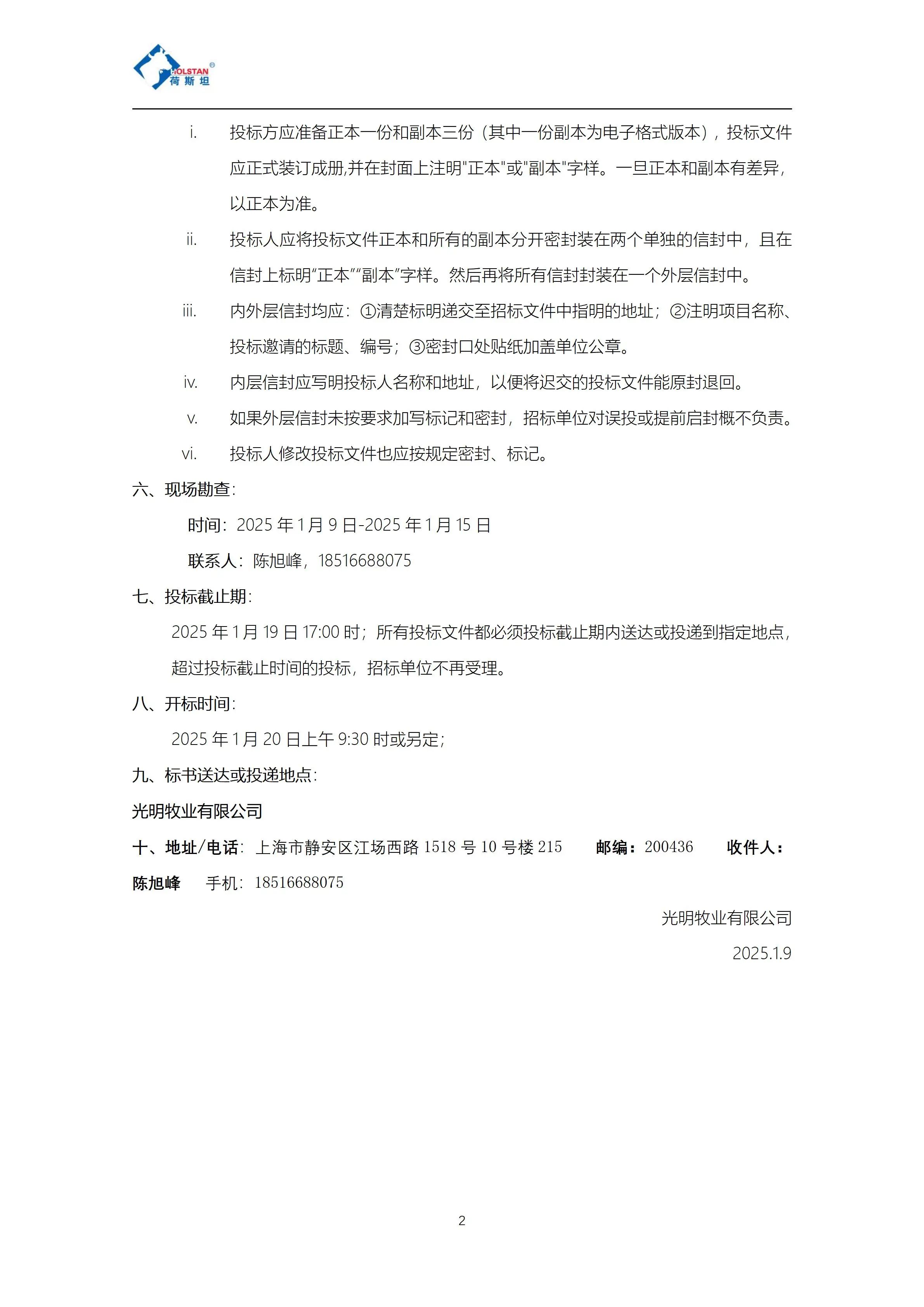
招标&邀标信息
上海奶牛研究所
宁夏奶业科创中心
国际人才交流
校园招聘
社会招聘
2025年01月11日
(来源:光明牧业投资管理部)