2025年度光明牧业稻壳垫料邀标公告

2024年12月06日

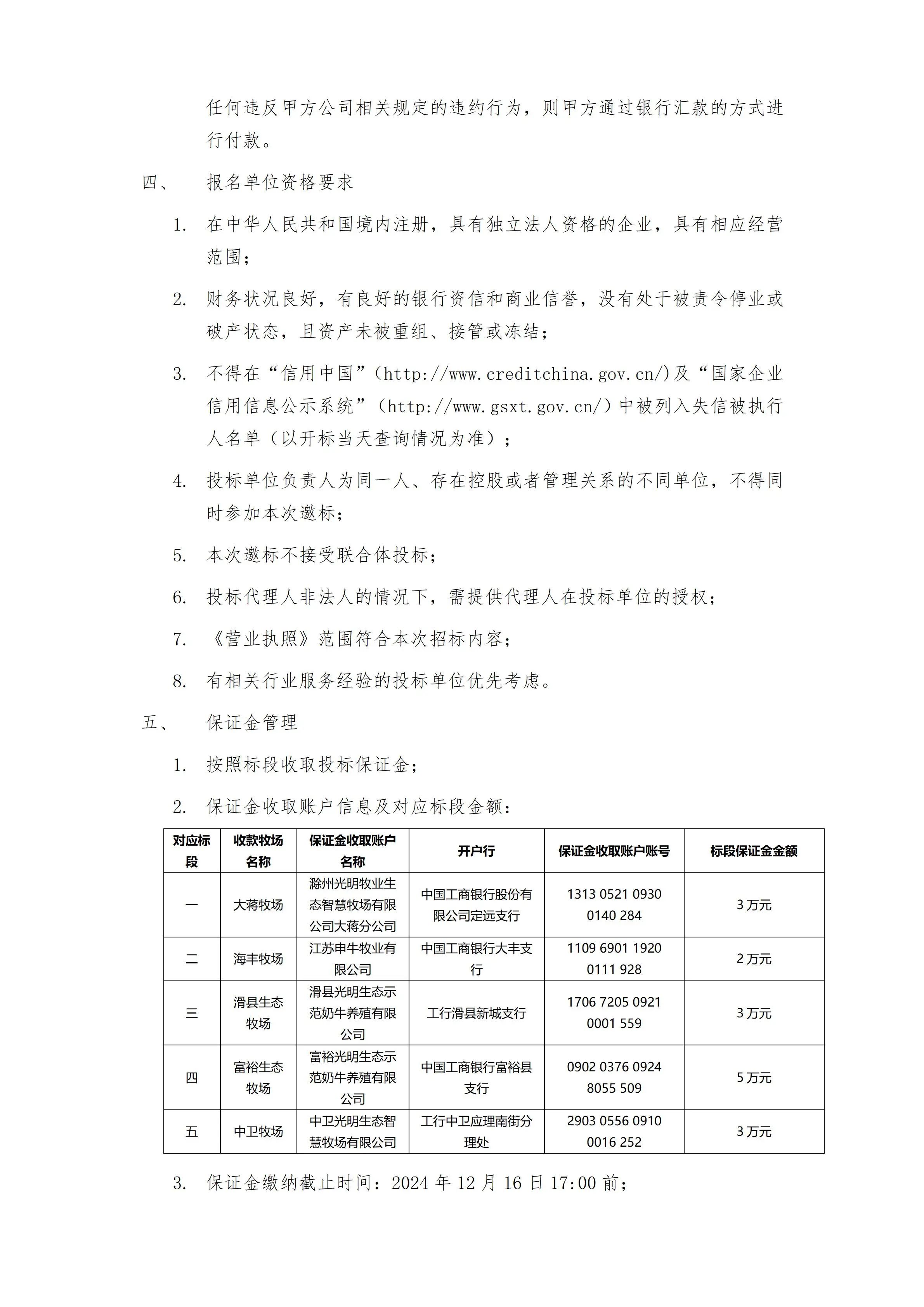
1

2

3

4

 

(来源:光明牧业供应链部)

Copyright © 2023 光明牧业有限公司 沪ICP备11013629号-2

法律声明 | 隐私政策