(二次)光明牧业有限公司2024年第四季度无饲养价值牛只出售邀标书

2024年09月14日

1

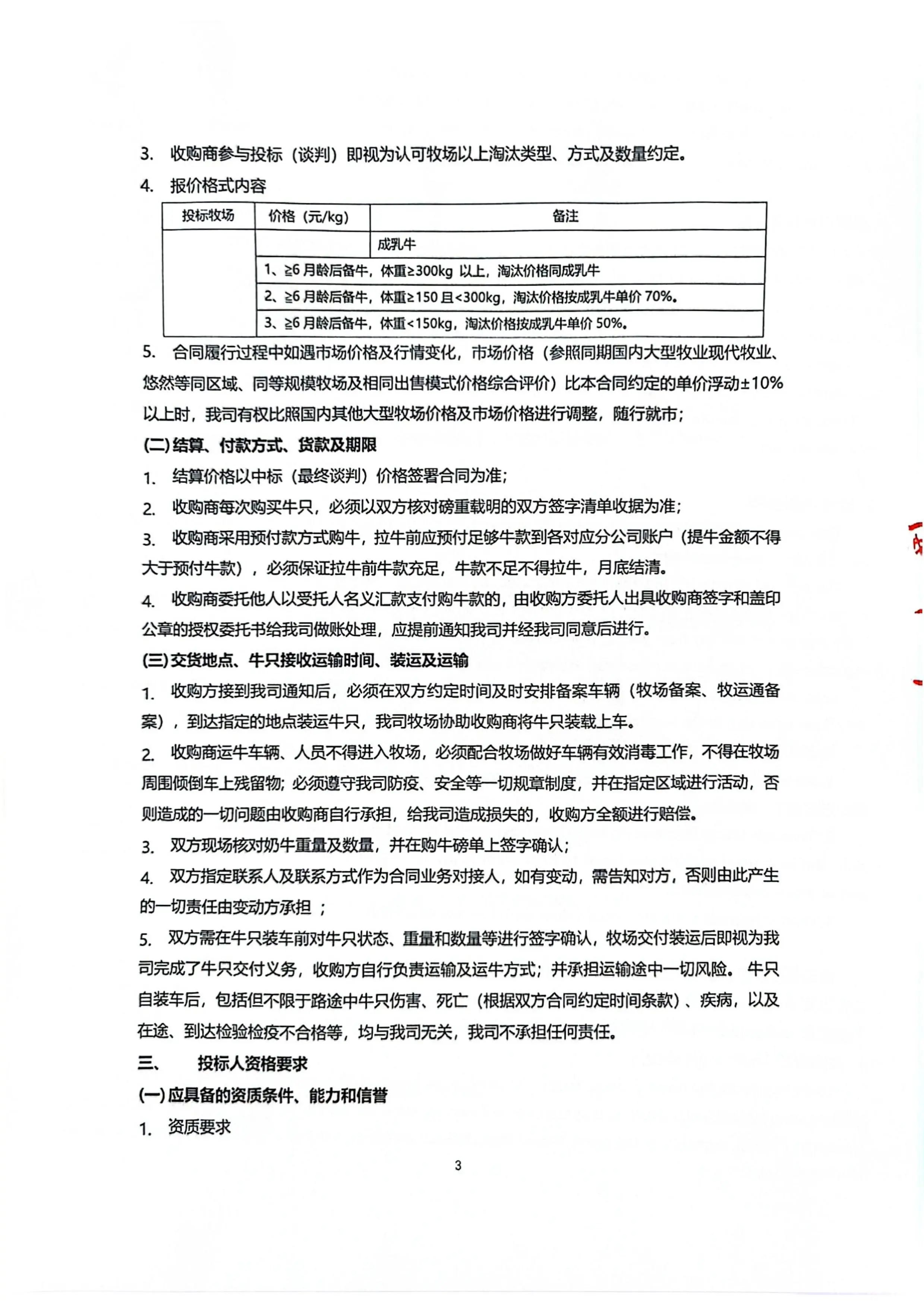
2

3

4

5

6

7

8

9

10

 

附件请见链接:

https://pan.baidu.com/s/1H8_HAPi_4oflf5PoTbTe1A?pwd=n758 

提取码:n758

 

(来源:光明牧业牧场管理部)

Copyright © 2023 光明牧业有限公司 沪ICP备11013629号-2

法律声明 | 隐私政策