喜讯 | 光明牧业在奶牛营养研究中取得重要进展
2024年11月27日
2024年11月27日

近日,光明牧业研究团队与华中农业大学研究团队联合在国际学术期刊《animal nutriomics》上在线发表论文《An organic zinc-chelating-peptide GQ-Zn supplementation ameliorates diarrhea through regulate gut microbiota and metabolites in pre-weaning Holstein calves》。该研究利用16S高通量测序和代谢组学技术,深入探讨了甘谷锌(Glycine-Glutamine-Zn,GQ-Zn)在缓解犊牛腹泻中的潜力。
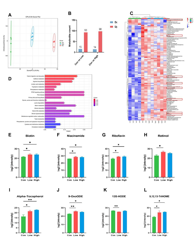
新生犊牛腹泻严重威胁哺乳犊牛健康,导致高患病率和巨大经济损失。抗生素滥用引发抗药性和环境污染,亟需寻找如锌这样的安全有效替代品,以促进肠道健康并减少依赖。研究发现,GQ-Zn显著降低了腹泻率,并通过调节氧化应激与炎症反应,有效减轻了肠道损伤。特别是,高剂量GQ-Zn(160mg/d)在降低血液中IL-2和IFN-γ等促炎性细胞因子的同时,增强了抗炎因子的表达,改变了肠道内容物中短链脂肪酸的浓度,显著促进了维生素消化吸收相关代谢途径。这些发现不仅为新型添加剂的开发提供了坚实的理论基础,也为畜牧业抗生素减量策略提供了可行的替代方案,展现了对犊牛肠道健康维护及临床应用转化的重大潜力。
该研究依托农业农村部南方奶牛遗传改良重点实验室,得到上海市农委“上海奶牛绿色健康养殖关键技术研究与集成应用(沪农科推字(2022)第2-1号)”等项目资助,光明牧业为该论文第一完成单位。

图1 GQ-Zn对断奶前荷斯坦犊牛腹泻发生率的影响

图2 直肠内容物的代谢组学分析
论文链接:
https://doi.org/10.1017/anr.2024.11