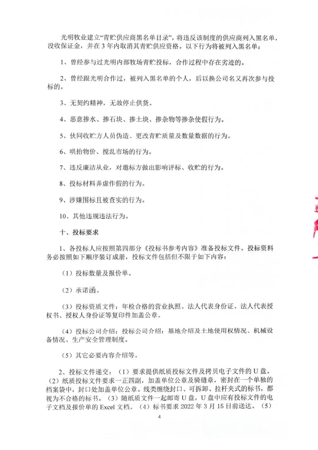
企业概况
文化与价值观
组织架构
荣誉成果
发展历程
联系我们
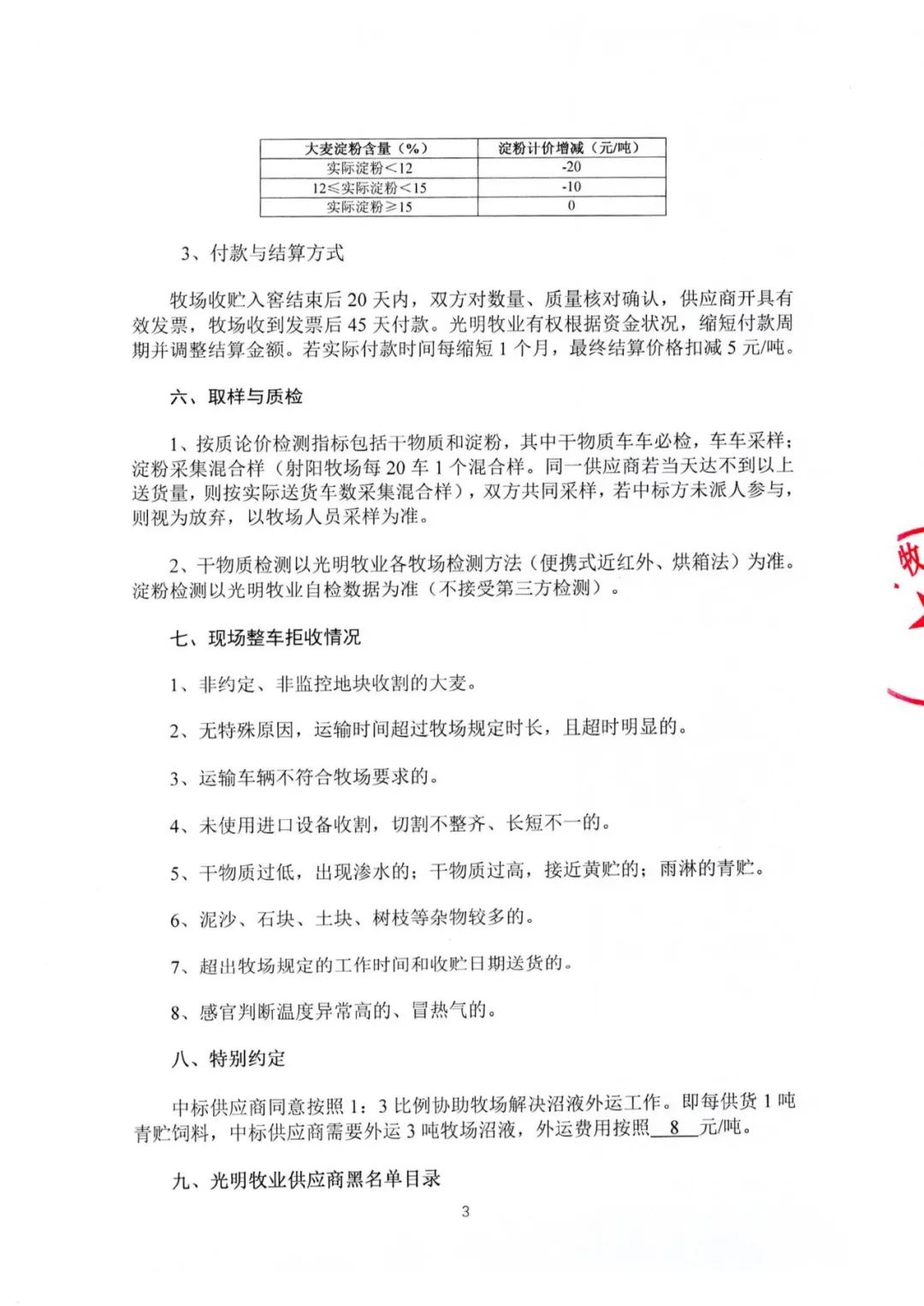
牧场管理
奶牛育种
饲料
饲草料种植
兽药易耗品器械
托管服务
信息公开栏
公司新闻
党政建设
行业资讯
招标&邀标信息
上海奶牛研究所
宁夏奶业科创中心
国际人才交流
校园招聘
社会招聘
2022年03月11日
项目招标邀请书链接:https://drive.weixin.qq.com/s?k=AJ8AoQdzACIMru0r9i
(来源:光明牧业供应链部)